Chat Model API
Chat Model API 为开发人员提供了将 AI 驱动的聊天完成功能集成到其应用程序中的能力。它利用预训练的语言模型,如 GPT(Generative Pre-trained Transformer),生成对自然语言用户输入类似人类的响应。
API 通常通过向 AI model 发送 prompt 或部分对话来工作,然后 AI model 根据其训练数据和对自然语言模式的理解生成完成或对话的延续。然后将完成的响应返回给应用程序,应用程序可以将其呈现给用户或用于进一步处理。
Spring AI Chat Model API 设计为与各种 AI Models 交互的简单且可移植的接口,允许开发人员以最少的代码更改在不同 model 之间切换。
这种设计符合 Spring 的模块化和可互换性理念。
此外,借助 Prompt(用于输入封装)和 ChatResponse(用于输出处理)等配套类的帮助,Chat Model API 统一了与 AI Models 的通信。
它管理请求准备和响应解析的复杂性,提供直接和简化的 API 交互。
您可以在 可用实现 部分找到有关可用实现的更多信息,以及在 Chat Models 比较 部分找到详细比较。
API 概述
本节提供 Spring AI Chat Model API 接口和相关类的指南。
ChatModel
这是 ChatModel 接口定义:
public interface ChatModel extends Model<Prompt, ChatResponse>, StreamingChatModel {
default String call(String message) {...}
@Override
ChatResponse call(Prompt prompt);
}
带有 String 参数的 call() 方法简化了初始使用,避免了更复杂的 Prompt 和 ChatResponse 类的复杂性。
在实际应用程序中,更常见的是使用接受 Prompt 实例并返回 ChatResponse 的 call() 方法。
StreamingChatModel
这是 StreamingChatModel 接口定义:
public interface StreamingChatModel extends StreamingModel<Prompt, ChatResponse> {
default Flux<String> stream(String message) {...}
@Override
Flux<ChatResponse> stream(Prompt prompt);
}
stream() 方法接受 String 或 Prompt 参数,类似于 ChatModel,但它使用响应式 Flux API 流式传输响应。
Prompt
Prompt 是一个 ModelRequest,它封装了 Message 对象列表和可选的 model 请求选项。
以下列表显示了 Prompt 类的截断版本,不包括构造函数和其他实用方法:
public class Prompt implements ModelRequest<List<Message>> {
private final List<Message> messages;
private ChatOptions modelOptions;
@Override
public ChatOptions getOptions() {...}
@Override
public List<Message> getInstructions() {...}
// constructors and utility methods omitted
}
Message
Message 接口封装了 Prompt 文本内容、元数据属性集合以及称为 MessageType 的分类。
接口定义如下:
public interface Content {
String getText();
Map<String, Object> getMetadata();
}
public interface Message extends Content {
MessageType getMessageType();
}
多模态消息类型还实现 MediaContent 接口,提供 Media 内容对象列表。
public interface MediaContent extends Content {
Collection<Media> getMedia();
}
Message 接口有各种实现,对应于 AI model 可以处理的消息类别:

聊天完成端点根据对话角色区分消息类别,由 MessageType 有效映射。
例如,OpenAI 识别不同对话角色的消息类别,如 system、user、function 或 assistant。
虽然术语 MessageType 可能暗示特定的消息格式,但在此上下文中,它有效地指定了消息在对话中扮演的角色。
对于不使用特定角色的 AI model,UserMessage 实现充当标准类别,通常表示用户生成的查询或指令。
要了解实际应用以及 Prompt 和 Message 之间的关系,特别是在这些角色或消息类别的上下文中,请参阅 Prompts 部分中的详细说明。
Chat Options
表示可以传递给 AI model 的选项。ChatOptions 类是 ModelOptions 的子类,用于定义可以传递给 AI model 的少量可移植选项。
ChatOptions 类定义如下:
public interface ChatOptions extends ModelOptions {
String getModel();
Float getFrequencyPenalty();
Integer getMaxTokens();
Float getPresencePenalty();
List<String> getStopSequences();
Float getTemperature();
Integer getTopK();
Float getTopP();
ChatOptions copy();
}
此外,每个模型特定的 ChatModel/StreamingChatModel 实现都可以有自己的选项,可以传递给 AI model。例如,OpenAI Chat Completion model 有自己的选项,如 logitBias、seed 和 user。
这是一个强大的功能,允许开发人员在启动应用程序时使用模型特定选项,然后使用 Prompt 请求在运行时覆盖它们。
Spring AI 提供了一个复杂的系统来配置和使用 Chat Models。 它允许在启动时设置默认配置,同时还提供在每个请求的基础上覆盖这些设置的灵活性。 这种方法使开发人员能够轻松地使用不同的 AI model 并根据需要调整参数,所有这些都在 Spring AI 框架提供的统一接口内。
以下流程图说明了 Spring AI 如何处理 Chat Models 的配置和执行,结合启动和运行时选项:

- 启动配置 - ChatModel/StreamingChatModel 使用"启动"Chat Options 初始化。 这些选项在 ChatModel 初始化期间设置,旨在提供默认配置。
- 运行时配置 - 对于每个请求,Prompt 可以包含运行时 Chat Options:这些可以覆盖启动选项。
- 选项合并过程 - "合并选项"步骤合并启动和运行时选项。 如果提供了运行时选项,它们优先于启动选项。
- 输入处理 - "转换输入"步骤将输入指令转换为本机、模型特定的格式。
- 输出处理 - "转换输出"步骤将 model 的响应转换为标准化的
ChatResponse格式。
启动和运行时选项的分离允许全局配置和特定于请求的调整。
ChatResponse
ChatResponse 类的结构如下:
public class ChatResponse implements ModelResponse<Generation> {
private final ChatResponseMetadata chatResponseMetadata;
private final List<Generation> generations;
@Override
public ChatResponseMetadata getMetadata() {...}
@Override
public List<Generation> getResults() {...}
// other methods omitted
}
ChatResponse 类保存 AI Model 的输出,每个 Generation 实例包含来自单个 prompt 的潜在多个输出之一。
ChatResponse 类还携带有关 AI Model 响应的 ChatResponseMetadata 元数据。
Generation
最后,Generation 类从 ModelResult 扩展,表示 model 输出(assistant 消息)和相关元数据:
public class Generation implements ModelResult<AssistantMessage> {
private final AssistantMessage assistantMessage;
private ChatGenerationMetadata chatGenerationMetadata;
@Override
public AssistantMessage getOutput() {...}
@Override
public ChatGenerationMetadata getMetadata() {...}
// other methods omitted
}
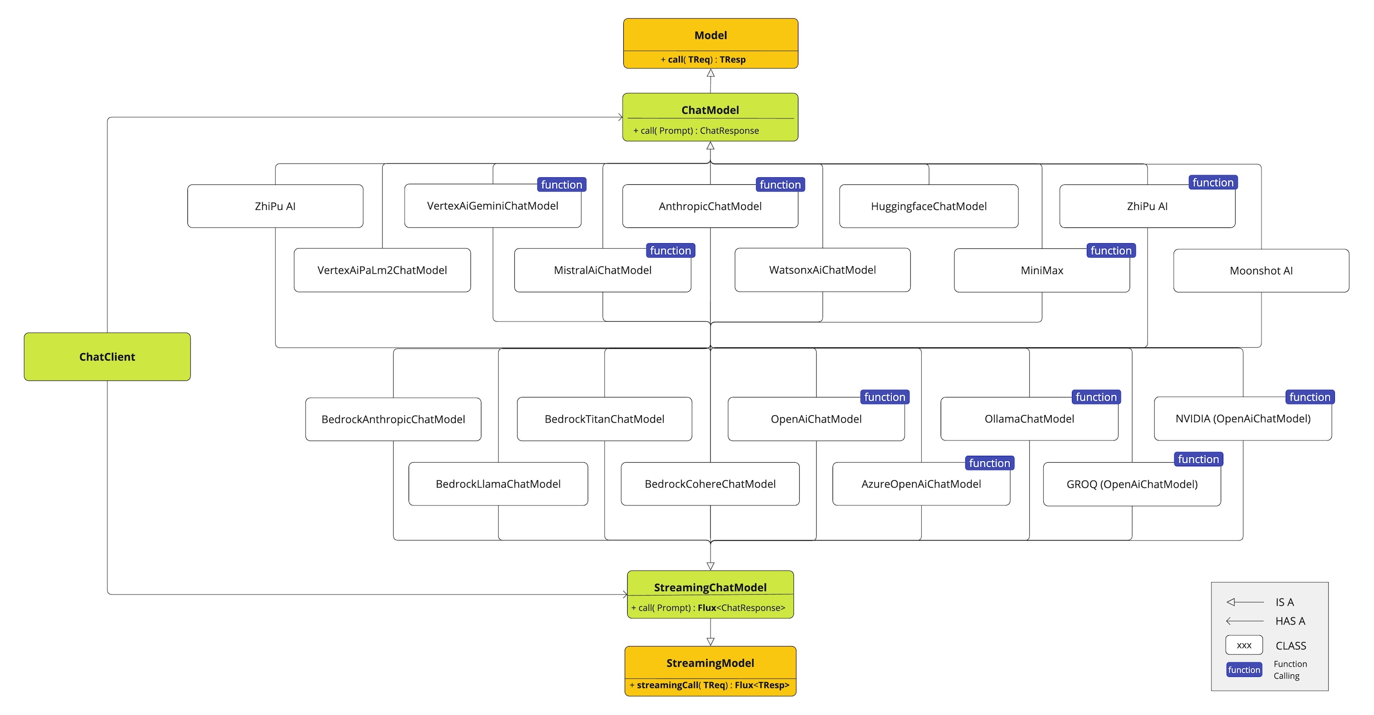
可用实现
此图说明了统一的接口 ChatModel 和 StreamingChatModel 用于与来自不同提供商的各种 AI chat model 交互,允许轻松集成和在不同 AI 服务之间切换,同时为客户端应用程序维护一致的 API。

- OpenAI Chat Completion(支持流式传输、多模态和 function-calling)
- Microsoft Azure Open AI Chat Completion(支持流式传输和 function-calling)
- Ollama Chat Completion(支持流式传输、多模态和 function-calling)
- Hugging Face Chat Completion(不支持流式传输)
- Google Vertex AI Gemini Chat Completion(支持流式传输、多模态和 function-calling)
- Amazon Bedrock
- Mistral AI Chat Completion(支持流式传输和 function-calling)
- Anthropic Chat Completion(支持流式传输和 function-calling)
TIP: 在 Chat Models 比较 部分查找可用 Chat Models 的详细比较。
Chat Model API
Spring AI Chat Model API 构建在 Spring AI Generic Model API 之上,提供 Chat 特定的抽象和实现。
这允许轻松集成和在不同 AI 服务之间切换,同时为客户端应用程序维护一致的 API。
以下类图说明了 Spring AI Chat Model API 的主要类和接口。
