Embeddings Model API
概述
Embeddings 是文本、图像或视频的向量表示,用于捕获输入之间的关系。嵌入通过将文本、图像和视频转换为浮点数数组(称为向量)来工作。这些向量旨在捕获文本、图像和视频的含义。嵌入数组的长度称为向量的维度。
通过计算两段文本的向量表示之间的数值距离,应用程序可以确定用于生成嵌入向量的对象之间的相似性。
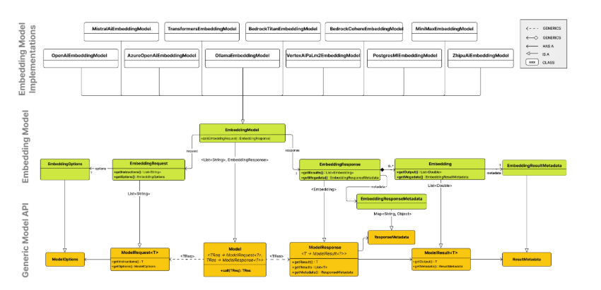
EmbeddingModel 接口设计用于与 AI 和机器学习中的嵌入模型进行直接集成。它的主要功能是将文本转换为数值向量,通常称为嵌入。这些嵌入对于语义分析和文本分类等各种任务至关重要。
EmbeddingModel 接口的设计围绕两个主要目标:
- 可移植性:此接口确保在各种嵌入模型之间轻松适应。它允许开发人员在不同嵌入技术或模型之间切换,只需最少的代码更改。这种设计与 Spring 的模块化和可互换性理念保持一致。
- 简单性:EmbeddingModel 简化了将文本转换为嵌入的过程。通过提供像
embed(String text)和embed(Document document)这样的直接方法,它消除了处理原始文本数据和嵌入算法的复杂性。这种设计选择使开发人员(特别是 AI 新手)能够在其应用程序中使用嵌入,而无需深入了解底层机制。
API 概述
嵌入模型 API 构建在通用 Spring AI Model API 之上,这是 Spring AI 库的一部分。因此,EmbeddingModel 接口扩展了 Model 接口,该接口提供了一组用于与 AI 模型交互的标准方法。EmbeddingRequest 和 EmbeddingResponse 类从 ModelRequest 和 ModelResponse 扩展而来,分别用于封装嵌入模型的输入和输出。
嵌入 API 又被更高级别的组件用来实现特定嵌入模型的嵌入模型,如 OpenAI、Titan、Azure OpenAI、Ollie 等。
下图说明了嵌入 API 及其与 Spring AI Model API 和嵌入模型的关系:

EmbeddingModel
接口定义
public interface EmbeddingModel extends Model<EmbeddingRequest, EmbeddingResponse> {
@Override
EmbeddingResponse call(EmbeddingRequest request);
/**
* 将给定文档的内容嵌入到向量中。
* @param document 要嵌入的文档。
* @return 嵌入的向量。
*/
float[] embed(Document document);
/**
* 将给定文本嵌入到向量中。
* @param text 要嵌入的文本。
* @return 嵌入的向量。
*/
default float[] embed(String text) {
Assert.notNull(text, "Text must not be null");
return this.embed(List.of(text)).iterator().next();
}
/**
* 将一批文本嵌入到向量中。
* @param texts 要嵌入的文本列表。
* @return 嵌入向 量列表的列表。
*/
default List<float[]> embed(List<String> texts) {
Assert.notNull(texts, "Texts must not be null");
return this.call(new EmbeddingRequest(texts, EmbeddingOptions.EMPTY))
.getResults()
.stream()
.map(Embedding::getOutput)
.toList();
}
/**
* 将一批文本嵌入到向量中并返回 {@link EmbeddingResponse}。
* @param texts 要嵌入的文本列表。
* @return 嵌入响应。
*/
default EmbeddingResponse embedForResponse(List<String> texts) {
Assert.notNull(texts, "Texts must not be null");
return this.call(new EmbeddingRequest(texts, EmbeddingOptions.EMPTY));
}
/**
* @return 嵌入向量的维度数。它是生成特定的。
*/
default int dimensions() {
return embed("Test String").size();
}
}
方法说明
embed方法提供了各种将文本转换为嵌入的选项,适应单个字符串、结构化Document对象或文本批次。- 提供了多个用于嵌入文本的快捷方法,包括
embed(String text)方法,它接受单个字符串并返回相应的嵌入向量。所有快捷方法都是围绕call方法实现的,这是调用嵌入模型的主要方法。 - 通常嵌入返回浮点数列表,以数值向量格式表示嵌入。
embedForResponse方法提供了更全面的输出,可能包括有关嵌入的附加信息。dimensions方法是开发人员快速确定嵌入向量大小的便捷工具,这对于理解嵌入空间和后续处理步骤很重要。
EmbeddingRequest
EmbeddingRequest 是一个 ModelRequest,它接受文本对象列表和可选的嵌入请求选项。以下是 EmbeddingRequest 类的截断版本:
public class EmbeddingRequest implements ModelRequest<List<String>> {
private final List<String> inputs;
private final EmbeddingOptions options;
// 其他方法省略
}
EmbeddingResponse
EmbeddingResponse 类的结构如下:
public class EmbeddingResponse implements ModelResponse<Embedding> {
private List<Embedding> embeddings;
private EmbeddingResponseMetadata metadata = new EmbeddingResponseMetadata();
// 其他方法省略
}
EmbeddingResponse 类保存 AI 模型的输出,每个 Embedding 实例包含来自单个文本输入的结果向量数据。EmbeddingResponse 类还携带有关 AI 模型响应的 EmbeddingResponseMetadata 元数据。
Embedding
Embedding 表示单个嵌入向量:
public class Embedding implements ModelResult<float[]> {
private float[] embedding;
private Integer index;
private EmbeddingResultMetadata metadata;
// 其他方法省略
}