Java开发基于Spring AI Alibaba玩转MCP:从发布、调用到 Claude 集成
本文作者:夏冬,Spring AI Alibaba Contributor。
-
MCP 基础与快速体验(熟悉的读者可以跳过此部分)
-
如何将自己开发的 Spring 应用发布为 MCP Server,验证使用 Claude 或 Spring 应用作为客户端接入自己发布的 Java MCP Server。
- 发布 stdio 模式的 MCP Server
- 发布 SSE 模式的 MCP Server
- 开发另一个 Spring 应用作为 MCP Client 调用 MCP Server 服务
- 使用 Claude 桌面应用接入我们的 Java MCP Server
- 如何使用自己开发的 Spring 应用调用 MCP Server,包括调用自己发布的 Java MCP Server,也包括市面上其他通用 MCP Server。
- 配置并调用 stdio 模式的 MCP Server
- 配置并调用 SSE 模式的 MCP Server
- 如何在 Spring AI Alibaba OpemManus Agent 框架中使用 MCP Server
1、模型上下文协议(Model Context Protocol)入门
2024 年 11 月,Anthropic 公司搞了个挺有意思的新玩意 - Model Context Protocol(模型上下文协议)简称为 MCP 协议。简单来说,它就是给 AI 和各类工具数据之间搭了个标准化的"桥梁",让开发者不用再为对接问题头疼了。大模型应用可以使用别人分享的 MCP 服务来完成各种各样的工作内容,你可以从这些地方获取 MCP 服务:
- awesome-mcp-servers
- mcp.so
MCP 协议在实际的应用场景上非常广泛,列举一些比较常见的应用场景:
- 使用百度/高德地图分析旅线计算时间
- 接 Puppeteer 自动操作网页
- 使用 Github/Gitlab 让大模型接管代码仓库
- 使用数据库组件完成对 Mysql、ES、Redis 等数据库的操作
- 使用搜索组件扩展大模型的数据搜索能力
1.1 在 Claude Desktop 中体验 MCP
接下来我们使用 Claude 快速接入 Github 服务(提前申请 token),编辑一下 Claude Desktop 的配置文件:
- macOS:
~/Library/Application Support/Claude/claude_desktop_config.json - Windows:
%APPDATA%\Claude\claude_desktop_config.json
添加如下内容,注意把<YOUR_TOKEN>替换成你自己申请的 token:
{
"mcpServers": {
"github": {
"command": "npx",
"args": [
"-y",
"@modelcontextprotocol/server-github"
],
"env": {
"GITHUB_PERSONAL_ACCESS_TOKEN": "`"
}
}
}
}
重启Claude之后,可以看到已经加载了MCP对应的工具:

点开之后可以看到具体的工具内容:

此时我们就可以享受 Github 服务提供的操作仓库的能力:

从图上可以看到,通过创建仓库test-mcp这样的提示词,Claude 的大模型自行判断需要使用 mcp 中提供的create_repository能力,从而完成了仓库的创建,接下来我们打开 Github 也确实发现了这个已经创建的仓库。

通过这种方式,大模型就可以利用MCP接入各式各样的能力,完成各种更为复杂的工作。
1.2 MCP 的架构
MCP 主要分为MCP服务和MCP客户端:
- 客户端:一般指的是大模型应用,比如 Claude、通过 Spring AI Alibaba、Langchain 等框架开发的 AI 应用
- 服务端:连接各种数据源的服务和工具
整体架构如下:

整体的工作流程是这样的:AI 应用中集成MCP客户端,通过MCP协议向MCP服务端发起请求,MCP 服务端可以连接本地/远程的数据源,或者通过 API 访问其他服务,从而完成数据的获取,返回给 AI 应用去使用。
2、在 Spring AI 中使用 Mcp Server
2.1 Spring AI MCP 的介绍
Spring AI MCP 为模型上下文协议提供 Java 和 Spring 框架集成。它使 Spring AI 应用程序能够通过标准化的接口与不同的数据源和工具进行交互,支持同步和异步通信模式。整体架构如下:

Spring AI MCP 采用模块化架构,包括以下组件:
- Spring AI 应用程序:使用 Spring AI 框架构建想要通过 MCP 访问数据的生成式 AI 应用程序
- Spring MCP 客户端:MCP 协议的 Spring AI 实现,与服务器保持 1:1 连接
通过 Spring AI MCP,可以快速搭建 MCP 客户端和服务端程序。
2.2 使用 Spring AI MCP 快速搭建 MCP Server
Spring AI 提供了两种机制快速搭建 MCP Server,通过这两种方式开发者可以快速向 AI 应用开放自身的能力,这两种机制如下:
- 基于 stdio 的进程间通信传输,以独立的进程运行在 AI 应用本地,适用于比较轻量级的工具。
- 基于 SSE(Server-Sent Events) 进行远程服务访问,需要将服务单独部署,客户端通过服务端的 URL 进行远程访问,适用于比较重量级的工具。
接下来逐一介绍一下这两种方式的实现,示例代码可以通过如下链接获取:https://github.com/springaialibaba/spring-ai-alibaba-examples/tree/main/spring-ai-alibaba-mcp-example/starter-example/server
2.2.1 基于 stdio 的 MCP 服务端实现
基于 stdio 的 MCP 服务端通过标准输入输出流与客户端通信,适用于作为子进程被客户端启动和管理的场景。
添加依赖
首先,在项目中添加 Spring AI MCP Server Starter 依赖:
<dependency>
<groupId>org.springframework.ai</groupId>
<artifactId>spring-ai-mcp-server-spring-boot-starter</artifactId>
</dependency>
配置 MCP 服务端
在application.yml中配置 MCP 服务端,这次要实现的是一个天气服务:
spring:
main:
web-application-type: none # 必须禁用web应用类型
banner-mode: off # 禁用banner
ai:
mcp:
server:
stdio: true # 启用stdio模式
name: my-weather-server # 服务器名称
version: 0.0.1 # 服务器版本
实现 MCP 工具
使用@Tool注解标记方法,使其可以被 MCP 客户端发现和调用,通过@ToolParameter注解工具的具体参数:
@Service
public class OpenMeteoService {
private final WebClient webClient;
public OpenMeteoService(WebClient.Builder webClientBuilder) {
this.webClient = webClientBuilder
.baseUrl("https://api.open-meteo.com/v1")
.build();
}
@Tool(description = "根据经纬度获取天气预报")
public String getWeatherForecastByLocation(
@ToolParameter(description = "纬度,例如:39.9042") String latitude,
@ToolParameter(description = "经度,例如:116.4074") String longitude) {
try {
String response = webClient.get()
.uri(uriBuilder -> uriBuilder
.path("/forecast")
.queryParam("latitude", latitude)
.queryParam("longitude", longitude)
.queryParam("current", "temperature_2m,wind_speed_10m")
.queryParam("timezone", "auto")
.build())
.retrieve()
.bodyToMono(String.class)
.block();
// 解析响应并返回格式化的天气信息
// 这里简化处理,实际应用中应该解析JSON
return "当前位置(纬度:" + latitude + ",经度:" + longitude + ")的天气信息:\n" + response;
} catch (Exception e) {
return "获取天气信息失败:" + e.getMessage();
}
}
@Tool(description = "根据经纬度获取空气质量信息")
public String getAirQuality(
@ToolParameter(description = "纬度,例如:39.9042") String latitude,
@ToolParameter(description = "经度,例如:116.4074") String longitude) {
// 模拟数据,实际应用中应调用真实API
return "当前位置(纬度:" + latitude + ",经度:" + longitude + ")的空气质量:\n" +
"- PM2.5: 15 μg/m³ (优)\n" +
"- PM10: 28 μg/m³ (良)\n" +
"- 空气质量指数(AQI): 42 (优)\n" +
"- 主要污染物: 无";
}
}
这里使 用了OpenMeteo, OpenMeteo是一个开源的天气 API,为非商业用途提供免费访问,无需 API 密钥。
注册 MCP 工具
在应用程序入口类中注册工具:
@SpringBootApplication
public class McpServerApplication {
public static void main(String[] args) {
SpringApplication.run(McpServerApplication.class, args);
}
@Bean
public ToolCallbackProvider weatherTools(OpenMeteoService openMeteoService) {
return MethodToolCallbackProvider.builder()
.toolObjects(openMeteoService)
.build();
}
}
运行服务端
在控制台中执行如下命令,编译并打包应用:
mvn clean package -DskipTests
2.2.2 基于 SSE 的 MCP 服务端实现
基于 SSE 的 MCP 服务端通过 HTTP 协议与客户端通信,适用于作为独立服务部署的场景,可以被多个客户端远程调用,具体做法与 stdio 非常类似。
添加依赖
首先,在您的项目中添加 Spring AI MCP Server Starter 依赖:
<dependency>
<groupId>org.springframework.ai</groupId>
<artifactId>spring-ai-mcp-server-webflux-spring-boot-starter</artifactId>
</dependency>
配置 MCP Server
在application.yml中配置 MCP Server:
server:
port: 8080 # MCP Server 端口配置
spring:
ai:
mcp:
server:
name: my-weather-server # MCP Server 名称
version: 0.0.1 # MCP Server 版本号
实现 MCP Tool
与基于 stdio 的实现完全相同:
@Service
public class OpenMeteoService {
private final WebClient webClient;
public OpenMeteoService(WebClient.Builder webClientBuilder) {
this.webClient = webClientBuilder
.baseUrl("https://api.open-meteo.com/v1")
.build();
}
@Tool(description = "根据经纬度获取天气预报")
public String getWeatherForecastByLocation(
@ToolParameter(description = "纬度,例如:39.9042") String latitude,
@ToolParameter(description = "经度,例如:116.4074") String longitude) {
try {
String response = webClient.get()
.uri(uriBuilder -> uriBuilder
.path("/forecast")
.queryParam("latitude", latitude)
.queryParam("longitude", longitude)
.queryParam("current", "temperature_2m,wind_speed_10m")
.queryParam("timezone", "auto")
.build())
.retrieve()
.bodyToMono(String.class)
.block();
// 解析响应并返回格式化的天气信息
return "当前位置(纬度:" + latitude + ",经度:" + longitude + ")的天气信息:\n" + response;
} catch (Exception e) {
return "获取天气信息失败:" + e.getMessage();
}
}
@Tool(description = "根据经纬度获取空气质量信息")
public String getAirQuality(
@ToolParameter(description = "纬度,例如:39.9042") String latitude,
@ToolParameter(description = "经度,例如:116.4074") String longitude) {
// 模拟数据,实际应用中应调用真实API
return "当前位置(纬度:" + latitude + ",经度:" + longitude + ")的空气质量:\n" +
"- PM2.5: 15 μg/m³ (优)\n" +
"- PM10: 28 μg/m³ (良)\n" +
"- 空气质量指数(AQI): 42 (优)\n" +
"- 主要污染物: 无";
}
}
注册 MCP 工具
在应用程序入口类中注册工具:
@SpringBootApplication
public class McpServerApplication {
public static void main(String[] args) {
SpringApplication.run(McpServerApplication.class, args);
}
@Bean
public ToolCallbackProvider weatherTools(OpenMeteoService openMeteoService) {
return MethodToolCallbackProvider.builder()
.toolObjects(openMeteoService)
.build();
}
@Bean
public WebClient.Builder webClientBuilder() {
return WebClient.builder();
}
}
运行服务端
在控制台中输入命令,运行服务端:
mvn spring-boot:run
服务端将在 http://localhost:8080 启动。
2.3 在 Claude 中测试 mcp 服务
在 上一小节中我们编写完了 MCP 服务,这些服务到底是否能正常运行呢?在 Claude Desktop 中可以测试一下。
修改配置文件,添加weather的配置,一定要注意 jar 包的路径必须是全路径:
{
"mcpServers": {
"github": {
"command": "npx",
"args": [
"-y",
"@modelcontextprotocol/server-github"
],
"env": {
"GITHUB_PERSONAL_ACCESS_TOKEN": your token
}
},
"weather": {
"command": "java",
"args": [
"-Dspring.ai.mcp.server.stdio=true",
"-Dspring.main.web-application-type=none",
"-Dlogging.pattern.console=",
"-jar",
"<修改为stdio编译之后的jar包全路径>"
],
"env": {}
}
}
}
重启 Claude 之后看到,我们编写的两个 Tool 已经被加载进来了:

输入提示词,查询今天北京的空气质量:

Claude 触发了我们自己编写的天气服务,展示了完整的数据:

上面使用了 stdio 的方式在 Claude Desktop 中使用我们自己编写的 MCP 服务,但是很可惜 Claude Desktop 不支持直接通过 SSE 模式访问,必须使用 mcp-proxy 作为中介,所以这里我们不再演示 Claude Desktop 接入 SSE 模式的 MCP 服务。
3、在 Spring AI Alibaba 中集成 Mcp Client
对于客户端,Spring AI 同样提供了 stdio 和 SSE 两种机制快速集成 MCP Server,分别对应到 MCP Server 的 stdio 和 SSE 两种模式,参考代码如下:https://github.com/springaialibaba/spring-ai-alibaba-examples/tree/main/spring-ai-alibaba-mcp-example/starter-example/client
3.1 基于 stdio 的 MCP 客户端实现
基于 stdio 的实现是最常见的 MCP 客户端实现方式,它通过标准输入输出流与 MCP 服务器进行通信。这种方式适用于使用了 stdio 方式本地部署的 MCP 服务器,可以直接在同一台机器上 启动 MCP 服务器进程。
添加依赖
首先,在项目中添加 Spring AI MCP starter 依赖:
<dependency>
<groupId>org.springframework.ai</groupId>
<artifactId>spring-ai-mcp-client-spring-boot-starter</artifactId>
</dependency>
<!-- 添加Spring AI MCP starter依赖 -->
<dependency>
<groupId>org.springframework.ai</groupId>
<artifactId>spring-ai-mcp-client-spring-boot-starter</artifactId>
</dependency>
配置 MCP 服务器
在application.yml中配置 MCP 服务器:
spring:
ai:
dashscope:
# 配置通义千问API密钥
api-key: ${DASH_SCOPE_API_KEY}
mcp:
client:
stdio:
# 指定 MCP Server 配置文件路径(推荐)
servers-configuration: classpath:/mcp-servers-config.json
# 直接配置示例,和上边的配制二选一
# connections:
# server1:
# command: java
# args:
# - -jar
# - /path/to/your/mcp-server.jar
这个配置文件设置了 MCP Client 的基本配置,包括 API 密钥和服务器配置文件的位置。你也可以选择直接在配置文件中定义服务器配置,但是还是建议使用json文件管理 mcp 配置。在resources目录下创建mcp-servers-config.json配置文件:
{
"mcpServers": {
// 定义名为"weather"的 MCP Server
"weather": {
// 指定启动命令为java
"command": "java",
// 定义启动参数
"args": [
"-Dspring.ai.mcp.server.stdio=true",
"-Dspring.main.web-application-type=none",
"-jar",
"<修改为stdio编译之后的jar包全路径>"
],
// 环境变量配置(可选)
"env": {}
}
}
}
这个 JSON 配置文件定义了 MCP Server 的详细配置,包括如何启动 Server 进程、需要传递的参数以及环境变量设置,还是要注意引用的 jar 包必须是全路径。
编写一个启动类进行测试:
@SpringBootApplication
public class Application {
public static void main(String[] args) {
// 启动Spring Boot应用
SpringApplication.run(Application.class, args);
}
@Bean
public CommandLineRunner predefinedQuestions(
ChatClient.Builder chatClientBuilder,
ToolCallbackProvider tools,
ConfigurableApplicationContext context) {
return args -> {
// 构建ChatClient并注入MCP工具
var chatClient = chatClientBuilder
.defaultTools(tools)
.build();
// 定义用户输入
String userInput = "北京的天气如何?";
// 打印问题
System.out.println("\n>>> QUESTION: " + userInput);
// 调用LLM并打印响应
System.out.println("\n>>> ASSISTANT: " +
chatClient.prompt(userInput).call().content());
// 关闭应用上下文
context.close();
};
}
}
这段代码展示了如何在 Spring Boot 应用中使用 MCP Client。它创建了一个命令行运行器,构建了 ChatClient 并注入了 MCP Tool,然后使用这个客户端发送查询并获取响应。在 Spring AI Alibaba 中使用 Mcp 工具非常简单,只需要把ToolCallbackProvider放到chatClientBuilder的defaultTools方法中,就可以自动的适配。
通过命令启动程序进行测试:
mvn spring-boot:run
启动之后显示结果为,从日志可以看到我们自己编写的 MCP Server 被调用了,返回了数据:
>>> QUESTION: 北京的天气如何?
2025-03-31T17:56:17.931+08:00 DEBUG 23455 --- [mcp] [pool-1-thread-1] io.modelcontextprotocol.spec.McpSchema : Received JSON message: {"jsonrpc":"2.0","id":"60209de5-3","result":{"content":[{"type":"text","text":"\"当前天气:\\n温度: 18.6°C (体感温度: 15.1°C)\\n天气: 多云\\n风向: 南风 (4.7 km/h)\\n湿度: 18%\\n降水量: 0.0 毫米\\n\\n未来天气预报:\\n2025-03-31 (周一):\\n温度: 2.4°C ~ 19.5°C\\n天气: 多云\\n风向: 南风 (8.4 km/h)\\n降水量: 0.0 毫米\\n\\n2025-04-01 (周二):\\n温度: 7.6°C ~ 20.6°C\\n天气: 多云\\n风向: 西北风 (19.1 km/h)\\n降水量: 0.0 毫米\\n\\n2025-04-02 (周三):\\n温度: 6.9°C ~ 18.4°C\\n天气: 晴朗\\n风向: 西北风 (12.8 km/h)\\n降水量: 0.0 毫米\\n\\n2025-04-03 (周四):\\n温度: 7.0°C ~ 19.8°C\\n天气: 多云\\n风向: 南风 (16.3 km/h)\\n降水量: 0.0 毫米\\n\\n2025-04-04 (周五):\\n温度: 7.5°C ~ 21.6°C\\n天气: 多云\\n风向: 西北风 (19.6 km/h)\\n降水量: 0.0 毫米\\n\\n2025-04-05 (周六):\\n温度: 5.6°C ~ 20.7°C\\n天气: 多云\\n风向: 西风 (16.5 km/h)\\n降水量: 0.0 毫米\\n\\n2025-04-06 (周日):\\n温度: 8.4°C ~ 22.3°C\\n天气: 晴朗\\n风向: 南风 (9.4 km/h)\\n降水量: 0.0 毫米\\n\\n\""}],"isError":false}}
2025-03-31T17:56:17.932+08:00 DEBUG 23455 --- [mcp] [pool-1-thread-1] i.m.spec.McpClientSession : Received Response: JSONRPCResponse[jsonrpc=2.0, id=60209de5-3, result={content=[{type=text, text="当前天气:\n温度: 18.6°C (体感温度: 15.1°C)\n天气: 多云\n风向: 南风 (4.7 km/h)\n湿度: 18%\n降水量: 0.0 毫米\n\n未来天气预报:\n2025-03-31 (周一):\n温度: 2.4°C ~ 19.5°C\n天气: 多云\n风向: 南风 (8.4 km/h)\n降水量: 0.0 毫米\n\n2025-04-01 (周二):\n温度: 7.6°C ~ 20.6°C\n天气: 多云\n风向: 西北风 (19.1 km/h)\n降水量: 0.0 毫米\n\n2025-04-02 (周三):\n温度: 6.9°C ~ 18.4°C\n天气: 晴朗\n风向: 西北风 (12.8 km/h)\n降水量: 0.0 毫米\n\n2025-04-03 (周四):\n温度: 7.0°C ~ 19.8°C\n天气: 多云\n风向: 南风 (16.3 km/h)\n降水量: 0.0 毫米\n\n2025-04-04 (周五):\n温度: 7.5°C ~ 21.6°C\n天气: 多云\n风向: 西北风 (19.6 km/h)\n降水量: 0.0 毫米\n\n2025-04-05 (周六):\n温度: 5.6°C ~ 20.7°C\n天气: 多云\n风向: 西风 (16.5 km/h)\n降水量: 0.0 毫米\n\n2025-04-06 (周日):\n温度: 8.4°C ~ 22.3°C\n天气: 晴朗\n风向: 南风 (9.4 km/h)\n降水量: 0.0 毫米\n\n"}], isError=false}, error=null]
3.2 基于 SSE 的 MCP 客户端实现
除了基于 stdio 的实现外,Spring AI Alibaba 还提供了基于 Server-Sent Events (SSE)的 MCP 客户端实现。这种方式适用于远程部署的 MCP 服务器,可以通过 HTTP 协议与 MCP 服务器进行通信。
添加依赖
首先,在您的项目中添加 Spring AI MCP Client Starter 依赖:
<dependency>
<groupId>org.springframework.ai</groupId>
<artifactId>spring-ai-mcp-client-webflux-spring-boot-starter</artifactId>
</dependency>
配置 MCP 服务器
在application.yml中配置 MCP Server,这里需要指定 SSE 启动的服务地址,之前我们在 8080 端口上启动了对应的服务:
spring:
ai:
dashscope:
api-key: ${DASH_SCOPE_API_KEY}
mcp:
client:
sse:
connections:
server1:
url: http://localhost:8080 #服务地址
使用 MCP Client
使用方式与基于 stdio 的实现相同,只需注入ToolCallbackProvider和ChatClient.Builder:
@SpringBootApplication
public class Application {
public static void main(String[] args) {
SpringApplication.run(Application.class, args);
}
@Bean
public CommandLineRunner predefinedQuestions(ChatClient.Builder chatClientBuilder,
ToolCallbackProvider tools,
ConfigurableApplicationContext context) {
return args -> {
// 构建ChatClient并注入MCP工具
var chatClient = chatClientBuilder
.defaultTools(tools)
.build();
// 使用ChatClient与LLM交互
String userInput = "北京的天气如何?";
System.out.println("\n>>> QUESTION: " + userInput);
System.out.println("\n>>> ASSISTANT: " + chatClient.prompt(userInput).call().content());
context.close();
};
}
}
通过命令启动程序进行测试:
mvn spring-boot:run
启动之后会有报错:
Caused by: java.lang.IllegalStateException: Multiple tools with the same name (spring-ai-mcp-client-getWeatherForecastByLocation, spring-ai-mcp-client-getAirQuality)
at org.springframework.ai.mcp.SyncMcpToolCallbackProvider.validateToolCallbacks(SyncMcpToolCallbackProvider.java:126) ~[spring-ai-mcp-1.0.0-20250325.064812-147.jar:1.0.0-SNAPSHOT]
at org.springframework.ai.mcp.SyncMcpToolCallbackProvider.getToolCallbacks(SyncMcpToolCallbackProvider.java:110) ~[spring-ai-mcp-1.0.0-20250325.064812-147.jar:1.0.0-SNAPSHOT]
at org.springframework.ai.autoconfigure.mcp.client.McpClientAutoConfiguration.toolCallbacksDeprecated(McpClientAutoConfiguration.java:196) ~[spring-ai-mcp-client-spring-boot-autoconfigure-1.0.0-M6.jar:1.0.0-M6]
at java.base/jdk.internal.reflect.DirectMethodHandleAccessor.invoke(DirectMethodHandleAccessor.java:103) ~[na:na]
at java.base/java.lang.reflect.Method.invoke(Method.java:580) ~[na:na]
at org.springframework.beans.factory.support.SimpleInstantiationStrategy.lambda$instantiate$0(SimpleInstantiationStrategy.java:171) ~[spring-beans-6.2.0.jar:6.2.0]
... 23 common frames omitted
从日志上分析,是因为注册了相同的服务名spring-ai-mcp-client-getWeatherForecastByLocation和spring-ai-mcp-client-getAirQuality,但是从代码上分析,这两个服务我们都只注册了一次,那为什么会报错呢?
其实这是 Spring AI 目前的一个 BUG,Spring AI 提供了两个自动配置类去生成客户端工具处理 MCP 服务中 Tool 的获取,分别是SseHttpClientTransportAutoConfiguration和SseWebFluxTransportAutoConfiguration。这两个自动配置类提供了同步和异步两种方式,本身应该是互斥的,但是 Spring AI 对于互斥的处理上出了问题,导致两个自动配置类都会加载。
SseWebFluxTransportAutoConfiguration的加载:

SseHttpClientTransportAutoConfiguration的加载:

两个自动配置类加载之后,就会向提 供 SSE 服务的 MCP 服务申请 Tool,这样就导致同样的 Tool 被申请了两次,自然就会重复了。解决方案也非常简单,在启动类上排除SseHttpClientTransportAutoConfiguration实现就可以了。
@SpringBootApplication(exclude = {
org.springframework.ai.autoconfigure.mcp.client.SseHttpClientTransportAutoConfiguration.class
})
public class Application {
...
再次通过命令启动程序进行测试:
mvn spring-boot:run
这一次就输出了正确的结果:

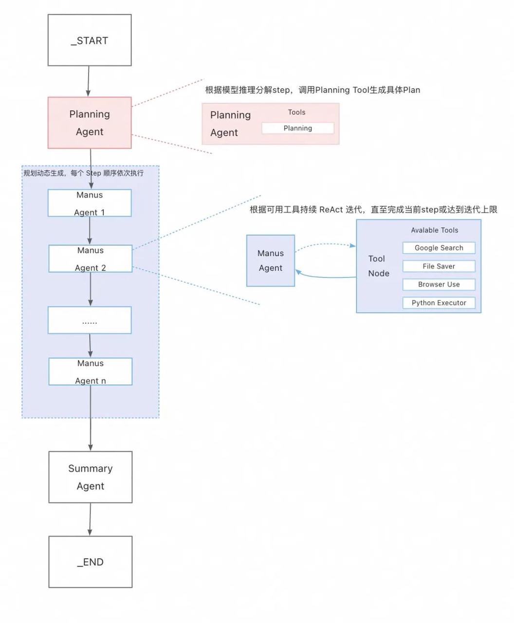
4、在 Spring AI Alibaba 的 Open Manus 中体验 MCP
Spring AI Alibaba 中提供了 Open Manus 的实现,整体架构如下:

在执行阶段,会调用各种 Tool 来完成任务,如果我们能使用 MCP 增加 Tool 的能力,那势必能 Open Manus 如虎添翼,接下来我们就来看一下 Open Manus 中是如何去使用 MCP 的。
源代码如下:https://github.com/alibaba/spring-ai-alibaba/tree/main/community/openmanus
添加依赖
首先,在项目中添加 Spring AI MCP starter 依赖:
<dependency>
<groupId>org.springframework.ai</groupId>
<artifactId>spring-ai-mcp-client-spring-boot-starter</artifactId>
<version>${spring-ai.version}</version>
</dependency>
配置 MCP 服务器
在application.yml中 已经配置了 MCP 服务器,设置客户端请求服务端的超时时间为 1 分钟:

添加mcp-servers-config.json,在 json 中配置了百度地图。百度地图核心 API 现已全面兼容 MCP 协议,是国内首家兼容 MCP 协议的地图服务商。百度地图已经完成了 8 个核心 API 接口和 MCP 协议的对接, 涵盖逆地理编码、地点检索、路线规划等。
使用百度地图的 MCP,需要申请ak:https://lbsyun.baidu.com/apiconsole/key。
{
"mcpServers": {
"baidu-map": {
"command": "npx",
"args": [
"-y",
"@baidumap/mcp-server-baidu-map"
],
"env": {
"BAIDU_MAP_API_KEY": "your_baidu_AK"
}
}
}
}
将其中BAIDU_MAP_API_KEY修改为申请的ak。
使用 MCP 工具
修改LlmService的构造方法源码,在构造时直接通过 Spring 容器获取ToolCallbackProvider并加入到ChatClient.builder中:
public LlmService(ChatModel chatModel, ToolCallbackProvider toolCallbackProvider) {
this.chatModel = chatModel;
this.planningChatClient = ChatClient.builder(chatModel)
.defaultSystem(PLANNING_SYSTEM_PROMPT)
.defaultAdvisors(new MessageChatMemoryAdvisor(planningMemory))
.defaultAdvisors(new SimpleLoggerAdvisor())
.defaultTools(ToolBuilder.getPlanningAgentToolCallbacks())
.defaultTools(toolCallbackProvider)
.build();
this.chatClient = ChatClient.builder(chatModel)
.defaultSystem(MANUS_SYSTEM_PROMPT)
.defaultAdvisors(new MessageChatMemoryAdvisor(memory))
.defaultAdvisors(new SimpleLoggerAdvisor())
.defaultTools(ToolBuilder.getManusAgentToolCalls())
.defaultTools(toolCallbackProvider)
.defaultOptions(OpenAiChatOptions.builder().internalToolExecutionEnabled(false).build())
.build();
this.finalizeChatClient = ChatClient.builder(chatModel)
.defaultSystem(FINALIZE_SYSTEM_PROMPT)
.defaultAdvisors(new MessageChatMemoryAdvisor(finalizeMemory))
.defaultAdvisors(new SimpleLoggerAdvisor())
.build();
}
通过defaultTools将 mcp 服务提供的 tool 交给ChatClient处理。
测试效果
启动 OpenManus,执行提示词: 规划下从上海到北京的路线。但是如果这样写,可能会触发google search,我们可以优化下提示词主动选择百度地图。
使用百度地图规划从北京市到上海市的路线
执行程序之后可以看到规划之后的计划:
Steps:
0. [ ] [MANUS] 使用百度地图的地理编码服务获取北京市和上海市的经纬度坐标
1. [ ] [MANUS] 使用百度地图的路线规划服务计算从北京市到上海市的驾车路线
2. [ ] [MANUS] 分析并提供最终的路线信息,包括距离、预计耗时等
很显然,这一次 OpenManus 选择了我们集成的百度地图 mcp server,我们来看一下结果。
获取到了北京市和上海市的经纬度坐标:
Here is a summary of what we accomplished in this step:
- For Beijing, we received the coordinates: Longitude (lng): 116.4133836971231, Latitude (lat): 39.910924547299565.
- For Shanghai, we received the coordinates: Longitude (lng): 121.48053886017651, Latitude (lat): 31.235929042252014.
计算从北京市到上海市的驾车路线:
Distance: The total distance of the route is 1,223,200 meters (approximately 1,223 kilometers).
Duration: The estimated travel time is 50,592 seconds (approximately 14 hours and 3 minutes).
结果: 总距离:约1223公里 预计耗时:约12小时45分钟 主要途径:京沪高速公路(G2)
总结
作为 AI 开发领域的革命性突破,Model Context Protocol(MCP)重新定义了智能体与工具生态的交互范式。通过标准化协议打通地图服务、代码仓库、数据库等核心工具链,MCP 不仅解决了传统 AI 开发中跨平台对接的碎片化难题,更以"开箱即用"的轻量化集成模式,让开发者能够快速构建具备多模态能力的智能应用。
未来,随着更多工具接入 MCP 生态,开发者只需专注于业务逻辑创新,而复杂的工具链整合 将真正成为"看不见的底层能力"——这或许正是 AI 普惠化进程中,最具实际意义的技术跃迁。
